1. Contexte du problème
Les équipes e-commerce s’appuient souvent sur des tableurs comme source de vérité opérationnelle. De leur côté, les plateformes e-commerce exposent les commandes via des API et des webhooks.
Les exports manuels entraînent :
- Dérive des données
- Charge opérationnelle
- Absence de sémantique de retry
- Absence de garanties de cohérence
L’objectif n’était pas simplement d’exporter des commandes vers Google Sheets.
Il s’agissait de concevoir un moteur de synchronisation multi-tenant, tolérant aux pannes, sur base de données partagée, avec une forte isolation par tenant qui :
- Maintient Google Sheets synchronisé avec les données de commandes
- Prend en charge des configurations d’export définies par l’utilisateur
- S’exécute de manière fiable via déclenchement manuel, webhooks ou planification dynamique
- Se met à l’échelle de façon sûre entre tenants
- Reste idempotent en cas de retries et de relecture (replay) de webhooks
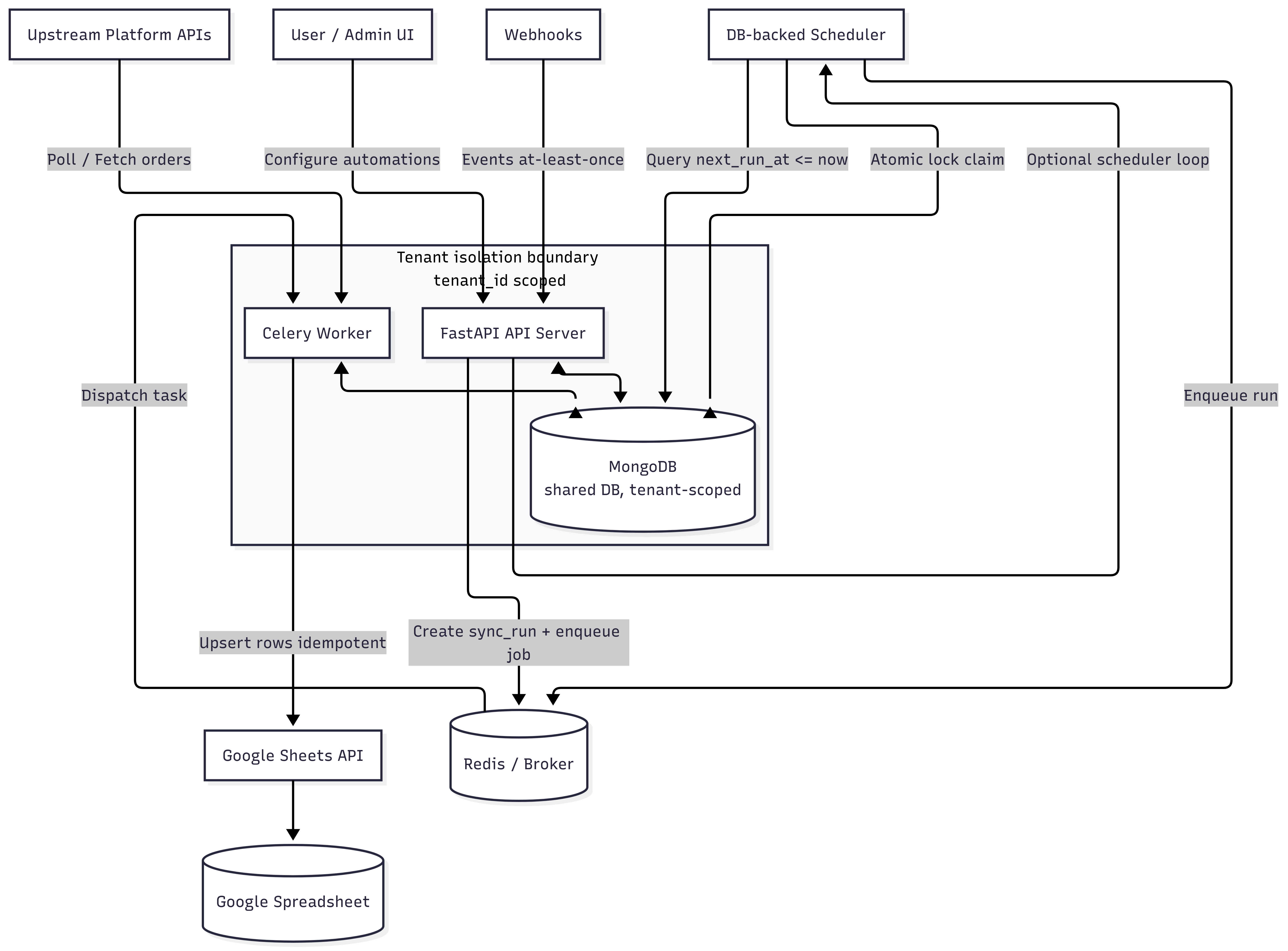
2. Architecture de haut niveau
Le système se compose de trois rôles d’exécution :
Serveur API (FastAPI)
- Authentifie les installations par tenant
- Gère la configuration des automations d’export
- Valide les contraintes
- Crée des sync runs
- Met en file des jobs de fond
- Peut optionnellement exécuter une boucle de planification (scheduler)
Worker (Celery + Redis)
- Exécute les sync runs longue durée
- Streame les données depuis les API amont
- Écrit dans Google Sheets
- Met à jour l’état des runs
MongoDB
- Persistance multi-tenant sur base partagée
- Partitionnement et isolation des requêtes au périmètre tenant
- Définitions d’automations
- Historique d’exécutions
- Verrouillage du scheduler
- Clés d’idempotence
Cette architecture supporte :
- Une séparation claire des responsabilités
- Une exécution en arrière-plan plus sûre
- Un état durable
- Une scalabilité horizontale
3. Modèle d’isolation multi-tenant
Toutes les données sont scellées par un tenant_id.
Chaque installation :
- Échange un code d’auth
- Reçoit un bearer token émis localement
- A toutes ses données partitionnées par tenant
Les tokens sont :
- Stockés hachés (SHA-256)
- Révocables
- Contrôlés via TTL
Principe de conception :
Base partagée, isolation stricte au niveau tenant. Pas de requêtes cross-tenant intentionnelles.
Cela permet une mise à l’échelle horizontale sûre et réduit le risque de fuite de données due à des erreurs au niveau applicatif.
4. Liaison Google OAuth
Chaque tenant peut lier un ou plusieurs comptes Google.
Mesures de sécurité :
- Nonce d’état OAuth stocké côté serveur
- Consommation de l’état en une seule fois
- Enregistrements d’état expirants
- Comptes liés au périmètre tenant
- Exactement un compte par défaut par tenant (via index unique partiel)
Cela aide à assurer :
- Un flux OAuth sûr
- Pas d’attaques par rejeu (replay)
- De la flexibilité multi-comptes
5. L’automation comme entité de premier ordre
L’abstraction centrale est l’Automation.
Une automation définit :
- Quoi exporter
- Des filtres de périmètre optionnels
- Le tableur et la feuille de destination
- Un schéma de colonnes dynamique
- Une configuration de planification optionnelle (cron)
Contraintes appliquées :
- Deux automations ne peuvent pas cibler le même onglet de tableur
- Le cron doit respecter un intervalle minimum d’exécution
- Seules les automations actives peuvent s’exécuter
Les exports deviennent une configuration durable et déclarative — plutôt que des jobs ad hoc.
6. Conception de la planification dynamique (pourquoi pas Celery Beat ?)
La planification est par automation et définie par l’utilisateur.
Chaque automation a :
- Sa propre expression cron
- Un état activé/désactivé
- Un timestamp de prochaine exécution
- Un cycle de vie de verrouillage
Les schedules sont dynamiques et modifiables à chaud.
Celery Beat est conçu pour des tâches périodiques définies centralement et enregistrées au démarrage. Ce n’est pas une solution naturelle pour :
- Des milliers de schedules configurables par l’utilisateur
- Des mutations de schedule à l’exécution
- Des jobs périodiques au périmètre tenant
À la place, le système utilise un scheduler piloté par les données :
- Les automations éligibles sont sélectionnées via
next_run_at <= now() - Une mise à jour atomique définit
scheduler_locked_untilpour revendiquer l’exécution - Le scheduler met en file un run et calcule la prochaine exécution
- Le prochain timestamp d’exécution est persisté
Cela permet :
- Une mise à l’échelle horizontale sûre
- Une réduction du risque de planifications en double
- Pas de coordination centralisée du scheduler
- Une planification entièrement dynamique par tenant
Le scheduler est stateful et piloté par les données, pas statique ni lié à un seul process.
7. Les sync runs comme unités de travail durables
Chaque exécution est représentée par un document sync_run.
Chaque run :
- A un cycle de vie (pending → running → completed/failed)
- Stocke des métadonnées
- Stocke des résumés d’erreurs
- Est lié à une automation
- Peut être retenté avec des garde-fous d’idempotence
Déclencheurs :
- Manuel
- Via webhook
- Via scheduler périodique
La persistance des runs apporte :
- Observabilité
- Debuggabilité
- Auditabilité
- Sécurité en cas de retry
8. Ingestion des webhooks & idempotence
Les webhooks sont non fiables et, par nature, livrés au moins une fois (at-least-once).
Le système applique :
- Vérification de signature HMAC-SHA256
- Résolution du tenant via les headers
- Clé d’idempotence d’événement stockée dans Mongo
- Fenêtre TTL pour la déduplication
Ceci vise à fournir :
- Protection contre le rejeu (replay)
- Une réduction du risque de sync runs dupliqués
- De la robustesse lors de tempêtes de retry
Le système est explicitement conçu pour de l’at-least-once delivery.
9. Pipeline d’export en streaming
Le principal défi technique était d’éviter une explosion mémoire lors d’exports volumineux.
Approche naïve :
- Matérialiser l’ensemble du dataset
- Transformer
- Écrire
Cela se met à l’échelle linéairement avec la taille de l’export.
Conception finale :
- Streamer les lignes de façon incrémentale
- Transformer ligne par ligne
- Regrouper les lignes consécutives par identifiant de commande unique
- Flusher des batches bornés vers Sheets
Caps explicites :
- 300 groupes de commandes
- 1200 lignes
- 1,2 Mo de payload
Effets :
- La mémoire reste bornée
- La taille de payload vers les API externes est contrôlée
- Les exports volumineux sont gérés plus sereinement
Le système se comporte de manière prédictible à l’échelle.
10. Écritures idempotentes dans Sheets
Les écritures Google Sheets utilisent une sémantique d’upsert, indexée par un identifiant de commande unique.
Stratégie d’écriture :
- S’assurer que la feuille existe
- Réécrire l’en-tête si le schéma change
- Lire les identités de lignes existantes
- Mettre à jour les lignes existantes
- Ajouter les nouvelles lignes
Cela aide à assurer :
- Des retries sûrs
- Pas de duplication logique
- Une cohérence au redémarrage des workers (en supposant des clés d’idempotence stables)
Objectif de conception :
- L’exécution at-least-once ne doit pas corrompre l’état en aval.
11. Stabilité de la frontière async ↔ worker
Les services FastAPI sont async.
Les tâches Celery sont des points d’entrée synchrones.
Pour éviter l’instabilité de la boucle event dans des workers prefork :
- Chaque tâche crée un nouveau client de base de données async
asyncio.run()est appelé dans la tâche- Pas de réutilisation de boucle event entre exécutions
Cela évite :
RuntimeError: Event loop is closed- La contamination de boucle entre tâches
Un détail de stabilité de production subtil mais important.
12. Compromis & décisions d’ingénierie
Pourquoi le streaming plutôt que la matérialisation complète ?
Sécurité mémoire et scalabilité.
Pourquoi un scheduler adossé à la base plutôt que Celery Beat ?
Planification dynamique par tenant et sécurité de “claim” atomique.
Pourquoi l’upsert plutôt qu’un append-only ?
Sécurité en cas de retry et idempotence webhooks.
Pourquoi une auth tenant-scopée ?
Des frontières d’isolation plus strictes et un contrôle d’accès plus simple.
Pourquoi persister les sync runs ?
Débogage opérationnel et piste d’audit.
13. Fiabilité & observabilité
Chaque run enregistre :
- Timestamps de début et de fin
- Statut
- Erreurs
- Métadonnées
Cela permet :
- Inspection opérationnelle
- Debug
- Ré-exécution manuelle
- Transparence des échecs
